美高梅娱乐城

首页 > 美高梅娱乐城 > 信息公开制度与保障
广州市人民政府办公厅关于印发广州市2018年美高梅娱乐城工作要点分工方案的通知
来源:广州市人民政府办公厅 发布时间:2018-06-15 02:20:00 浏览次数:-
  • 分享到

广州市人民政府办公厅关于印发广州市2018年美高梅娱乐城工作要点分工方案的通知

穗府办函〔2018〕92号

各区人民政府,市编办、市委网信办,市政府各部门,市民防办、市政务办、广州空港经济区管委会、广州仲裁委、广州港务局、市档案局、市协作办、市供销总社、市地方志办、市气象局、广州住房公积金管理中心、广州公共资源交易中心:

根据《美高梅娱乐城办公厅转发国务院办公厅2018年美高梅娱乐城工作要点的通知》(粤府办〔2018〕19号)的部署要求,市政府办公厅制定了《广州市2018年美高梅娱乐城工作要点分工方案》,已经市人民政府同意,现印发给你们,请认真贯彻执行。

各区政府、市各单位要根据本方案中的分工,结合实际制定本单位的具体实施方案,提出各具体任务的责任单位(处室)、实施步骤、完成时间节点、工作要求等,于6月30日前在本单位网站公布,并抓好方案实施。各牵头单位要积极主动组织协调相关责任单位抓好牵头任务的落实。市美高梅娱乐城办要适时上网检查各单位实施方案的按时公布情况,加强对责任单位特别是牵头单位的督促指导。今年年底,各区政府、市各单位要将落实情况和证明材料报市美高梅娱乐城办汇总报市政府。各单位落实分工方案的情况,作为年度市美高梅娱乐城工作考核的重要内容,考核结果纳入法治广州建设检查考核和机关绩效考核。

附件:美高梅娱乐城办公厅转发国务院办公厅2018年美高梅娱乐城工作要点的通知(粤府办〔2018〕19号)

广州市人民政府办公厅

2018年6月8日

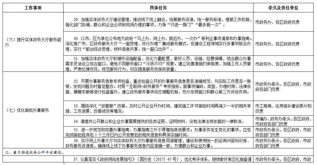
广州市2018年美高梅娱乐城工作要点分工方案

 

附件















扫码进入手机页面
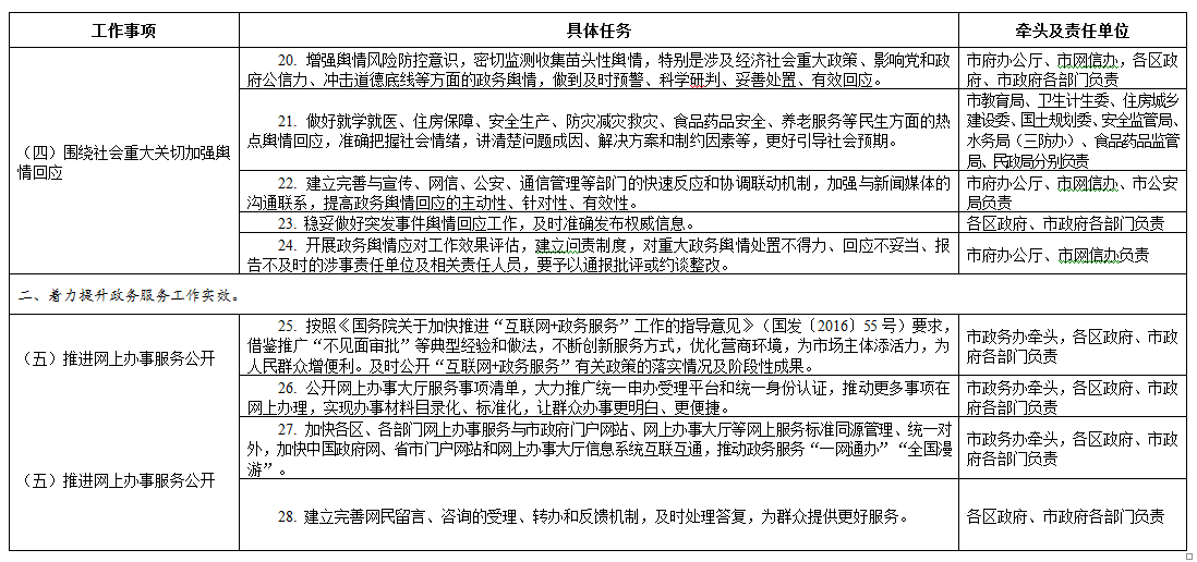
澳门威尼斯人app 大发体育 ladbrokes立博 太阳城娱乐城官方网站 澳门金沙娱乐城