美高梅娱乐城

首页 > 通知公告
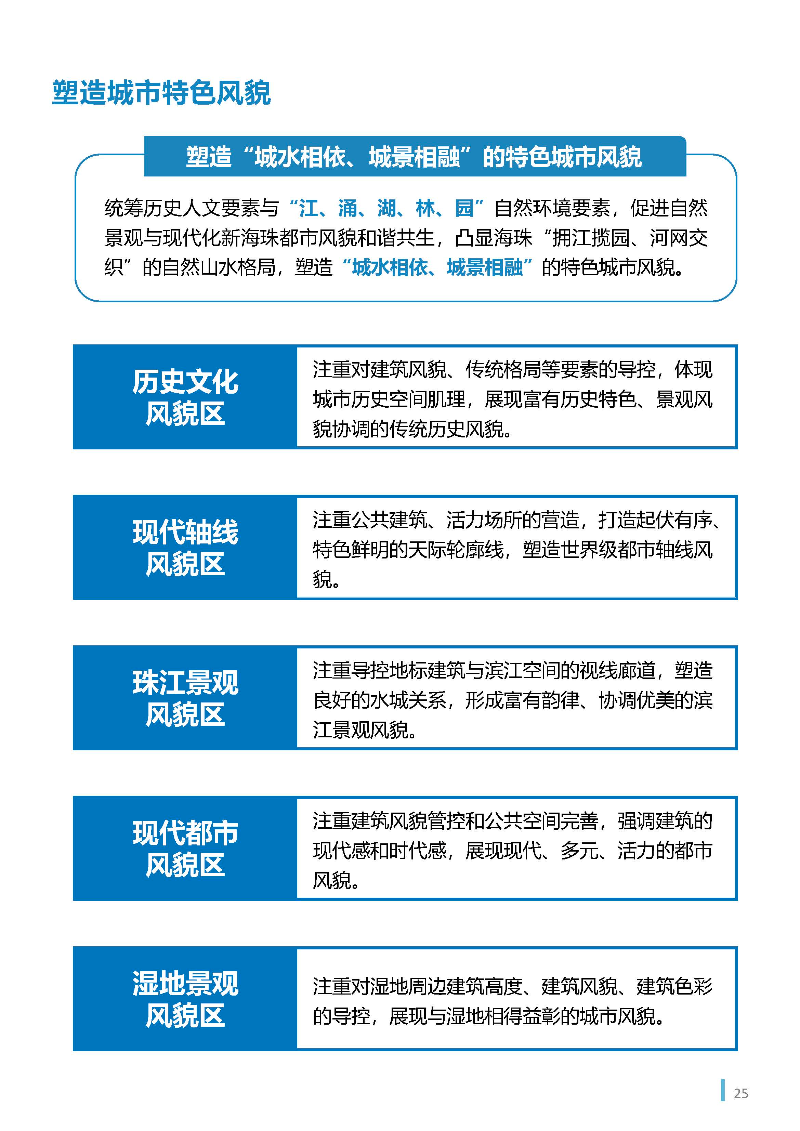
广州2035|数字生态城 宜居人文区:广州市海珠区国土空间总体规划草案
来源:总体规划处 发布时间:2023-06-30 15:44:57 浏览次数:-
  • 分享到

  为整体谋划新时代国土空间开发保护格局,海珠区政府组织开展了区级国土空间总体规划的编制工作,对海珠区国土空间保护、开发、利用、修复作出总体安排和综合部署,目前已形成规划草案。

1_页面_01.jpg1_页面_02.jpg1_页面_03.jpg1_页面_04.jpg1_页面_05.jpg1_页面_06.jpg1_页面_07.jpg1_页面_08.jpg1_页面_09.jpg1_页面_10.jpg1_页面_11.jpg1_页面_12.jpg1_页面_13.jpg1_页面_14.jpg1_页面_15.jpg1_页面_16.jpg1_页面_17.jpg1_页面_18.jpg1_页面_19.jpg1_页面_20.jpg1_页面_21.jpg1_页面_22.jpg1_页面_23.jpg1_页面_24.jpg1_页面_25.jpg1_页面_26.jpg1_页面_27.jpg1_页面_28.jpg1_页面_29.jpg

  原文链接:《广州市海珠区国土空间总体规划(2021-2035年)》草案公示

  注:本规划草案所有数据和内容以最终批复为准。


扫码进入手机页面
世界杯投注 澳门新葡京在线 亚洲博彩网站 IM体育平台 澳门美高梅博彩官网