(2012年5月17日广州市人民政府令第71号公布 根据2015年11月4日广州市人民政府令第133号第一次修订 根据2018年2月13日广州市人民政府令第158号第二次修订 根据2019年11月14日广州市人民政府第168号第三次修订)
第一章 总 则
第一条 为加强城乡规划管理,实现城乡规划编制和规划管理的标准化、规范化和法制化,保障城乡规划实施,根据《中华人民共和国城乡规划法》 《广东省城市控制性详细规划管理条例》等法律、法规,结合本市实际,制定本规定。
第二条 本市行政区域内城乡规划的制定、修改和实施,应当遵守本规定。
本市的规划区可以划分为城市规划区、镇规划区和村庄规划区。
第三条 各项建设工程的规划管理和建设,应当按照经批准的详细规划、村庄规划和历史文化名城保护的相关规划执行;尚未编制上述规划的,应当按照上层次城乡规划和本规定执行。
第四条 本市按照规划的城市区位和功能定位要求,对各项建设实施规划密度分区管制。规划密度分区在城市总体规划中划定,具体控制指标和要求在控制性详细规划和村庄规划中规定。
第五条 城乡规划的制定和实施,应当发挥城乡规划引领城乡建设、改善生态环境、维护社会公平、保障公共安全和公众利益的公共政策作用,坚持以人为本,实现经济社会全面、协调、可持续发展。
制定和修改城乡规划应当注重和加强对土地使用现状及已经作出的规划审批和许可行为的调查,遵循前瞻性、科学性、可实施性、节约集约用地、提高城市综合承载力以及有利于发挥规划的引导、统筹、调控等公共政策作用的规划编制原则。其中,有关工业、农业、畜牧业、林业、能源、水利、交通、城市建设、旅游、自然资源开发等的专业规划,应当在该专业规划草案上报审批前,组织开展环境影响评价。
第六条 本市编制城乡规划和实施规划管理采用的广州市平面坐标系统和高程系统应当与国家坐标系统和高程系统相联系,两套坐标系统应当逐步实现统一。
第七条 编制城乡规划应当划定紫线、红线、绿线、蓝线、黄线、黑线等“六线”,并提出相关规划控制要求。规划区内的土地利用和各项建设应当遵守“六线”规划控制要求。
(一)紫线:指城乡规划中用于界定历史文化街区(或者历史文化保护区)和历史建筑的保护范围界线。
(二)红线:指城乡规划中用于界定道路、广场用地和对外交通用地(管道运输用地除外)、交通设施用地范围的控制线。
(三)绿线:指城乡规划中用于界定公共绿地、防护绿地、生产绿地、居住区绿地、单位附属绿地、道路绿地、生态风景林地等城市各类绿地范围的控制线。
(四)蓝线:指城乡规划中用于界定江、河、湖、库、渠和湿地等城市地表水体保护范围的控制线。
(五)黄线:指城乡规划中用于界定市政公用设施用地范围的控制线。
(六)黑线:指城乡规划中用于界定建设用地范围的控制线。
第八条 城市设计贯穿城乡规划各阶段。重要地块宜遵循自然环境与人工景观、历史文化与现代文明、地方特色与时代特点相和谐的原则开展城市设计。经审定的城市设计应当纳入城乡规划。
第九条 地下空间规划是城市规划的重要组成部分。编制城市总体规划时,应当同步编制城市地下空间开发利用规划。编制城市详细规划时,应当依据城市地下空间开发利用规划编制城市地下空间建设规划。城市地下空间的开发和利用,应当与经济和技术发展水平相适应,遵循统筹安排、综合开发、合理利用的原则,充分考虑防灾减灾、人民防空和通信等需要。
第十条 城乡规划编制和管理应当贯彻严格保护和科学利用历史文化资源的基本原则,应当以建设世界文化名城为目标,以历史文化名城保护规划为依据,保护历史城区、历史文化名镇名村、历史文化街区和历史风貌区、文物建筑和历史建筑、非物质文化遗产等各类历史文化资源。
加强文物保护,按照相关法律、法规将各级文物保护单位、登记文物保护单位、尚未核定公布为文物保护单位的不可移动文物、文物线索、古树名木和地下文物埋藏区的保护控制要求依法纳入城乡规划进行保护和管理。
第十一条 为促进绿色建筑发展,节约能源,保护和改善环境,建设低碳型经济社会,城乡规划编制和管理中贯彻执行修建绿色建筑的政策法规。对因实施绿色建筑技术而必须增加的建筑面积,符合现行政策法规的规定并经城乡建设主管部门认定后,可不纳入计算容积率。具体认定办法由城乡建设主管部门会同城乡规划主管部门另行制订,报市政府批准后执行。
第十二条 城乡规划主管部门应当根据本规定制订具体的城乡规划技术标准与准则,经市政府批准后向社会公布。
第二章 城乡规划勘察与测绘
第十三条 编制城乡规划应当具备土地利用规划、土地利用现状、生态环境现状、城乡规划工程地质勘察和城乡规划测绘等必要的基础资料。城乡规划勘察和测绘应当满足城乡规划编制和实施规划管理的需要。
第十四条 城乡规划工程地质勘察阶段与城乡规划编制阶段相适应,分为总体规划勘察阶段和详细规划勘察阶段。城乡规划工程地质与岩土工程勘察资料应当符合国家有关规范的规定和广州市勘测信息系统的要求,并纳入广州市地下空间信息系统的统一管理。
第十五条 本市城乡规划测绘应当符合下列规定:
(一)平面坐标系统应当采用高斯正形投影3度带的平面直角坐标系统,投影面采用本市平均高程面,投影长度变形值应当小于2.5厘米/千米。首级平面控制网的等级应当为二等,其主要技术要求应当符合国家有关测量规范及相关技术规定。
(二)采用独立的高程系统。首级高程控制网的等级为二等,其主要技术要求应当符合国家有关城市测量规范及相关技术规定。
(三)根据城乡规划的需要测量规划区的基本地形图,并进行定期更新、汇交。基本地形图系列的比例尺为1∶500、1∶2000、1∶5000,并且应当采用本市地形图图式及图幅分幅编号和数字测量方法,建立数字地形图库。数字地形图应当包括数字线划图(DLG)、数字高程模型(DEM)、数字正射影像图(DOM)及数字栅格图(DRG)。
(四)规划区范围应当测绘1∶5000地形图,并且每3年更新1次;市辖区范围内还应当测绘1∶2000地形图,并且每3年更新1次;市辖区范围内城市和镇总体规划确定的集中成片的城镇建设用地区域还应当测绘1∶500地形图,并且每年更新1次;市辖区范围内建设活动较为集中的其余建设区域还应当测绘1∶500地形图,并且每2年更新1次。对于经济建设、社会发展和城乡规划建设及重大工程急需的基础测绘成果应当及时更新。
第十六条 城乡规划的实施应当以城乡规划工程测量为基础。城乡规划工程测量主要包括以下内容:
(一)规划建设用地地形及界址点测量。
(二)建设工程的放线、验线及规划验收测量。
城乡规划工程测量应当符合国家有关测量规范和建筑设计规范的要求。建筑工程的规划验收测量应当与房产测量相衔接。
第三章 城市规划区和镇规划区技术规定
第一节 建设用地
第十七条 建设项目选址意见书一般包括建设单位、建设项目、建设用地使用性质、规划用地界限、规划用地红线面积和有效期限等内容。
建设用地规划许可证一般包括建设单位、建设项目、建设用地使用性质、规划用地界限、规划用地红线面积和有效期限等内容,尚未提供规划条件的还应当同时提供规划条件。
第十八条 建设用地规划许可应当以控制性详细规划为依据,紫线范围内的用地规划许可应当符合紫线管理要求和保护规划。尚无控制性详细规划或者控制性详细规划正在修改的地块,因国家、省或者市重点建设需要使用土地的,建设用地规划许可应当以经法定程序批准的规划条件或者建设工程设计方案为依据。
第十九条 本市用地分类应当符合《城市用地分类与规划建设用地标准》的规定。
建设用地规划许可应当按照经批准的控制性详细规划和建设用地兼容性确定建设用地使用性质。控制性详细规划已经对建设用地兼容性作出规定的,应当按照控制性详细规划执行;控制性详细规划未对其作出规定的,可以按照经批准公布的建设用地兼容性规定执行。确需改变建设用地使用性质,且超出控制性详细规划和建设用地兼容性范围的,应当先行依法修改控制性详细规划。
第二十条 建设项目规划用地界限的划定应当符合城乡规划要求、建设项目批准文件、有关技术标准与准则,以按照规划要求确定的建设用地范围成果资料和依成果绘制的规定比例尺地形图为依据,结合建筑区划和征收范围综合确定。
第二十一条 规划用地红线面积包括建设项目可建设用地面积、道路面积、绿地面积、河涌水系面积、市政公用设施用地面积、公共服务设施用地面积以及除上述用地面积以外必须实施整体征收或者补偿的用地面积。各部分用地面积应当在建设用地规划许可证中明确。
建设用地使用权面积应当依据规划用地红线面积中的建设项目可建设用地面积依法确定。
建设项目可建设用地面积应当满足各类建设项目独立建设的最小用地规模的要求。各类建设项目独立建设的最小用地规模由城乡规划主管部门综合考虑建设项目的性质、特点、有利于城乡规划统一实施和集约、节约使用土地等因素确定。
第二十二条 建设用地规划条件一般应当明确用地性质、用地面积、建筑密度、容积率、计算容积率建筑面积、绿地率、建筑间距、建筑退让、停车配建、公共服务设施、新能源汽车充电设施以及控制性详细规划确定的其他要求等内容。出让地块如涉及地下空间开发利用,应明确地下空间使用性质、水平投影范围、垂直空间范围、建设规模、公建配套要求、出入口、通风口和排水口的设置要求等内容。
建筑公共开放空间是附属于建筑物,面向小区不特定业主或者公众、全天候免费开放的公共空间,包括架空层、屋顶花园、骑楼、建筑物内城市公共通道等。符合技术要求的建筑公共开放空间,其中,住宅、办公、商业类建筑位于建筑物首层的建筑公共开放空间不计入容积率;位于首层以外的建筑公共开放空间不计入容积率的建筑面积累计不得大于规划条件核定的计算容积率总建筑面积的3%。
地下公共通道、地下公交站场、地铁站台层、地铁站厅层(除商业设施外)、地下停车库、地下非机动车库、非平战结合的人防工程和地下市政公用设施及地下设备用房等地下空间的建筑面积不计算容积率。
本市建设工程容积率具体计算办法由城乡规划主管部门另行制定。
第二十三条 结建地下空间项目地下部分水平用地范围不得超出地表用地界线,且地下室边线与用地界线和规划控制线等的退让距离应当符合法律、法规、规章和技术标准的要求,但是属于建设工程设计方案总平面图中明确的出入口、通风口、排水口、通道等除外。
城市规划对地下空间有统建要求的,地下空间规划建设用地范围可以单独划定。地下空间分层开发利用的,应当共用出入口、通风口和排水口等设施。
第二十四条 居住用地的容积率、建筑密度和绿地率应当符合附表一的规定。历史文化名城保护相关规划以及规定另有规定的除外。
居住用地应当配套建设与街区管理、居住人口规模及住宅建筑面积相适应的市政公用设施和公共服务设施。具体配建指标应当符合附表二的规定。
居住用地内公共服务设施宜独立设置。其中肉菜市场、生鲜超市以及开展加工、制造、机电维修或者机动车维修、餐饮、茶艺、酒吧、娱乐、网吧、电子游戏、放映场、桑拿、沐足、废品收购等影响环境和居民生活的经营活动的商业用房应当独立设置,不得设于住宅楼内。
经规划确定在住宅楼内设置商业用房的,应当符合下列规定:
(一)商业用房应当设置独立出入口及疏散楼梯,且出入口不得朝向居住小区内部;
(二)临40米及以上道路设置的,除一般建筑临道路退让要求外,还应当预留用于人流疏散、货物装卸的专用通道。
居住用地内独立设置的市政公用设施和公共服务设施必须在规划地块建设总量(不含上述市政公用设施和公共服务设施)完成50%前建设完毕,并通过规划条件核实。其中,垃圾压缩站、变电站、公共厕所、综合医院、社区卫生服务中心、社区卫生服务站、消防站、派出所、燃气设施和燃气抢险点、公交首末站、老年人福利设施、幼儿园、小学等设施应当先于住宅首期工程或者与其同时申请建设工程规划许可证,并在住宅首期工程预售前先行申请并通过规划条件核实,城市更新改造的安置房项目经市政府批准的除外。建设单位在编制建设工程设计方案报批时,应根据上述规定,并结合具体公建配套项目的服务人群、服务功能、经济规模和建筑区划等因素,合理确定市政公用设施和公共服务设施建设时序,经城乡规划主管部门审查确认后实施。
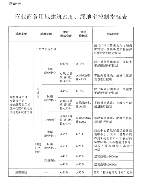
第二十五条 商业商务用地建筑密度和绿地率应当符合附表三的规定。历史文化名城保护相关规划以及规定另有规定的除外。
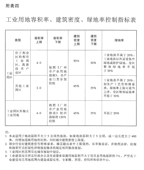
第二十六条 工业用地的容积率、建筑密度和绿地率应当符合附表四的规定。
第二十七条 旧城更新和城中村改造应当以《广州市历史文化名城保护规划》、相关层次专项规划和控制性详细规划为依据,并且符合下列规定:
(一)依法严格落实对历史城区、历史文化名镇名村、历史文化街区和历史风貌区、文物建筑和历史建筑、非物质文化遗产等各类历史文化遗存的保护。
(二)对危破房相对集中、土地功能布局明显不合理或公共服务配套设施不完善的旧城区和城中村,应当重点完善绿地和公共空间、公共服务设施和市政基础设施配套,改善人居环境。
(三)对危破房分布较零散、环境设施标准较低的旧城区和城中村,在不改变原有街区与建筑历史风貌和空间肌理的基础上,可实施零散改造,重点采取修缮排危、完善支路网系统、完善公建配套、立面整饰等方式,提升地区活力,改善居住生活条件。
第二十八条 建设用地竖向标高应当符合城乡规划确定的控制标高,满足防洪(潮)、排涝要求,与相邻地块及城市道路、广场、绿地相协调,并且应当有利于建筑布局及空间环境的规划设计。
第二十九条 建筑区划内的道路划分为城镇公共道路和业主共有道路。任何单位和个人不得擅自封闭使用城镇公共道路。城镇公共道路包括:
(一)新建建筑区划内,控制性详细规划、建设用地规划条件中确定的道路以及建设工程设计方案总平面图中确定的城镇公共道路。
(二)已建成或者已经部分实施建设的建筑区划内,除本款第(一)项规定外,历史上或者现状作为城镇公共道路使用的道路。
第三十条 建筑区划内的绿地划分为城镇公共绿地、业主共有绿地和个人专有绿地。
城镇公共绿地包括:
(一)新建建筑区划内,依据控制性详细规划在建设用地规划条件中确定的公共绿地。
(二)已建成或者已经部分实施建设的建筑区划内,除本款第(一)项规定外,历史上或者现状作为城镇公共绿地使用的绿地。
第二节 建筑工程
第三十一条 建设工程规划许可审查一般包括建设单位、建设项目名称、建设位置、建设规模、使用性质、建筑高度、建筑间距、临路退让、建筑布局、建筑平立剖面设计、公共服务设施、停车配建、建筑景观、周边环境要求和有效期限等内容。
第三十二条 建筑工程使用性质应当符合建设用地使用性质、规划条件和建筑设计规范。对使用性质的表述应当准确、规范、涵义明确。
第三十三条 非住宅类项目的建筑平、立面应当符合公共建筑的设计规范和城市设计要求。除酒店用房外,建筑平面不得采用单元式或者住宅套型式设计,不得设置厨房等居住空间;卫生间宜集中设置,带独立卫生间的单间商业用房、办公用房不得超过本层建筑面积的1/3;开水间或者饮用水供应点应当集中设置。
第三十四条 建筑工程的高度应当结合建筑间距、建设用地容积率、建筑密度和经批准的城市设计要求综合确定,并应当符合各相关专业管理要求。
在编制城市总体规划、城市设计及控制性详细规划时,机场周边、白云山周边、珠江两岸一线、历史城区、历史文化名镇名村、历史文化街区、历史风貌区、文物建筑和历史建筑的保护范围和建设控制地带、重要国家机关、涉密机关、军事禁区和军事管理区周边等法律、法规、规章或者城乡规划对建筑高度有特殊规定的地区,应当根据该特殊规定综合确定建筑工程高度。
第三十五条 建筑工程之间的间距应当根据广州地区日照、采光、通风特点及消防、防灾、管线埋设和视觉等要求,并结合建筑物的使用性质和布局朝向、建设用地的实际情况、毗邻建筑属性等因素综合确定。历史文化名城保护相关规划以及规定另有规定的除外。
同一建设用地红线范围内各类建筑工程之间的间距应当符合下列规定:
(一)民用建筑相邻布置时,被遮挡一侧为居住建筑的,建筑间距应当符合附表五的规定;被遮挡一侧为民用非居住建筑的,建筑间距应当符合附表六的规定。医院病房楼、休(疗)养院住宿楼、幼儿园、托儿所生活用房和学校教学楼等民用建筑位于被遮挡一侧的,建筑间距应当按照居住建筑间距标准的1.2倍控制,且应当符合附表七的规定。
(二)民用建筑与非民用建筑相邻布置时,被遮挡一侧为民用建筑的,其建筑间距按照本款第(一)项的规定执行;被遮挡一侧为非民用建筑的,建筑间距应当符合附表六的规定。
(三)非民用建筑及其他有特殊要求的民用非居住建筑之间的建筑间距应当符合消防、环保和工艺要求,并执行国家相关规范。
城市、镇旧城区房屋整体或者主体结构安全、能够基本满足正常使用要求的房屋,应当结合旧城更新规划逐步统筹更新,在旧城更新规划实施前可以进行原状维修。经鉴定为局部或者整幢危房的房屋,可以在不增加原有合法产权建筑面积和建筑高度、不扩大基底面积、不改变四至关系和不改变使用性质的前提下进行原址重建或者改建,并且不适用前款间距规定。历史文化名城保护相关规划以及规定另有规定的除外。
第三十六条 建筑工程与规划用地界线之间的退界距离不得小于按照本规定第三十五条计算的建筑间距值的50%,且应当符合附表八有关建筑工程最小退界距离的规定。历史文化名城保护相关规划以及规定另有规定的除外。
规划用地界线进入相邻的城镇公共道路、河涌的规划用地范围,或者与其规划用地边线重合的,临规划用地界线的建筑工程的退界距离可自城镇公共道路或者河涌的规划中线起计算。
第三十七条 建筑工程临规划道路、蓝线、绿线以及铁路和架空电力线的建筑退让应当符合附表九、附表十和附表十一的规定。同时还应当符合道路、消防、环保、卫生、通讯、文物保护、风景名胜区保护和水源保护区保护、防汛(潮)、交通安全、安全生产和城市景观等方面的要求。如果按照上述规定计算的建筑退让距离小于根据本规定第三十六条计算的建筑间距的,应当按照建筑间距数值确定建筑退让距离。
建筑工程退让范围应当作为绿化、人流集散及市政管线埋设用地。绿化建设应当符合城市绿化管理的有关规定。
建筑工程退让道路范围内一般不得新建、改建、扩建建(构)筑物,但确需建设道路附属设施、市政公用设施和经市人民政府批准的除外。退让范围内的建设项目应当符合下列规定:
(一)高度不大于24米;
(二)满足公路安全保护的相关规定,其中处于高速公路退让范围内的,其建筑退让距离不少于50米。
本条规定适用于新建、改建、扩建的建筑工程退让道路、城市高架路、立交、高架路匝道、蓝线、绿线时的退让要求。
第三十八条 一般建筑物的面宽,应当符合下列规定:
(一)低、多层建筑的最大连续面宽不得大于100米。
(二)高层建筑塔楼单体面宽不得大于80米,且各单体累加面宽不得大于对应用地红线面宽的2/3。
位于珠江两岸一线等城市重要景观控制地区或者具有城市标志性意义、影响城市生态景观的建筑物面宽,城乡规划主管部门应当组织进行城市设计研究,经公示并报规划委员会审议后,根据审议结果确定;除文化、体育等城市级大型公共服务设施外,低、多层建筑或者高层建筑裙楼最大连续面宽不得大于80米,高层建筑塔楼最大连续面宽不大于60米。
对建筑面宽有特殊要求的其他建设工程,城乡规划主管部门可以组织进行城市设计研究或者专家评审,其建筑面宽根据研究或者评审结果确定。
第三十九条 新建、改建、扩建建筑物,应当按照有关技术标准配建或者增建一定规模的停车场。商业设施、文娱场所、医院、中小学校、幼儿园、交通枢纽等建设项目,应当在用地范围内根据建设项目的具体情况增配符合城乡规划、道路交通管理要求的装卸货泊位、出租车和小汽车上下客泊位、旅游巴士或者救护车停车位。建筑物机动车出入口距离城市道路应当预留充足的缓冲空间。
建筑工程停车配建标准按国家、省和市的有关规定执行,其中住宅建筑工程的停车配建标准根据住宅类型、所处区位、交通条件等因素综合确定,每100平方米的住宅建筑面积应当配建1.2—1.8个停车位;属于城市更新改造项目的,每100平方米的住宅建筑面积应当配建1.0—1.8个停车位;建筑工程停车配建标准应当由城乡规划主管部门会同交通管理部门和公安机关交通管理部门每3年评估一次,并根据实际需要调整。新出让用地应当按照停车位的一定比例预留新能源汽车充电设施接口。
第四十条 建筑工程建设应当符合下列城市景观和环境建设规定:
(一)城乡规划主管部门组织编制城市重要地区的控制性详细规划,可以要求编制景观专项规划或者城市设计,纳入控制性详细规划。
(二)建筑工程的设计方案总平面图应当包括建设场地环境设计的内容。建设场地环境设计应当充分考虑地形特点,合理规划设置绿地、水体、铺地和景观小品等景观元素,创造适宜的人居环境。
(三)建筑工程的立面、体量、风格、色彩等应当与周边建筑、生态、人文等环境相协调,鼓励传承和弘扬岭南建筑文化,使用永久性建筑材料,并符合城乡规划的要求。对于城市标志性建筑工程、位于城市重要地区的建筑工程,城乡规划主管部门可以组织城市设计研究或者专家论证。
(四)新建、改建、扩建建筑工程时,其周边环境和立体绿化应当与主体建筑工程同步设计、同步建设、同步验收和投入使用。
(五)新建影剧院、游乐场、体育馆、展览馆、大型商场等较大规模的公共建筑,应当在主入口设置绿化休闲广场,广场应当设置绿化、建筑小品、休息座椅、广场灯及夜景照明系统等配套设施。
(六)沿城市道路、广场设置的建筑物前广场、人行道及商场入口的铺设材质及形式应当协调,并应当与绿化、建筑小品等同时设计、同时建设、同时验收和投入使用。
(七)位于城市重要地区的建设项目,应当进行建筑夜景灯饰照明设计和建设,与主体工程同时设计、同步建设、同步验收和投入使用。建筑夜景灯饰照明设计应当遵照科学设置、和谐美观、节能环保的原则。文物建筑的夜景灯饰照明设计,应当遵循确保文物建筑安全、不改变文物原状和外观历史风貌的原则。
第四十一条 商业、办公用途的大开间形式的建筑内部空间,建设单位应当在建筑设计方案中明确通道、楼梯、大堂等公共空间的位置和尺寸。
第四十二条 值班室(岗、亭)、实体围墙和大门(门楼)等辅助性建(构)筑物应当符合城市景观、建筑退让、市政管线、道路交通、消防安全及其他有关规范的规定。
建筑物的外部附属构筑物应当与主体建筑相协调,与主体建筑同步设计、设置,并符合城市景观、高度控制、环境保护及其他有关规范的规定。
第四十三条 紫线范围内的各项建设应当符合国务院《历史文化名城名镇名村保护条例》、建设部《城市紫线管理办法》和保护规划等的相关规定,遵循维护历史遗存、改善基础设施、提高环境质量的原则。
第四十四条 传统骑楼街的保护、更新和改造应当保持原有历史风貌,同时保证各骑楼单体建筑之间的统一和协调,突出骑楼连续的城市景观。
第四十五条 严格控制临时建设工程。审批临时建设工程应当符合下列规定:
(一)属于依法可以建设临时建设工程的情形。
(二)临时建设工程不得影响近期建设规划或者控制性详细规划的实施以及交通、环境、市容和安全。
第三节 市政工程
第四十六条 规划建设道路交通工程应当符合下列规定:
(一)主干路及以上级或者通行电车的城市道路,其机动车道通行净高原则上不小于5米;其他城市道路的机动车道通行净高有条件的应当按不小于4.5米设计,条件困难的,如在到达所需区域有不少于1条道路达到4.5米以上净高标准,可根据实际情况相应放宽;人行道通行净高不小于2.5米。
(二)支路应当与支路、次干路相接,确需与主干路相接的,应当组织右进右出交通。
(三)道路立交控制用地范围内不得建设除城市基础设施外的建(构)筑物。
(四)严格控制在主干路上开设车辆出入口。
(五)大型公共建筑物或者对城市交通产生较大影响的建设项目应当进行交通影响评估,并根据建设项目交通影响评估意见完善交通设施。
(六)停车场(库)出入口应当设置缓冲区间,缓冲区间和起坡道不得占用规划道路,闸机不得占用规划道路和建筑退让范围。严格控制直接正对主干路设置停车场(库)出入口。
(七)城市道路应当按照《无障碍设计规范》的规定设置无障碍设施。
(八)新建、改建主、次干路原则上应当同步设置公共交通港湾式停靠站。
(九)公交网络规划中规划有快速公交(BRT)线路的路段,应当按照规划要求预留控制快速公交廊道、车站以及附属设施用地。
(十)沿人行道种植行道树、设置公共交通停靠站(亭)、垃圾回收箱和自助式公用电话亭等设施时,不得遮挡路灯、交通信号灯、交通标志等交通设施,不得妨碍交通视线及行人的正常通行。
(十一)新建、改建、扩建道路,应当同步建设道路交通安全设施;道路交通信号灯、交通标志、交通标线、道路监控设施的设置,应当符合道路交通安全、畅通的要求和国家标准;交通信号灯、交通标志牌、路灯等设施在符合国家标准的前提下,应当采用共杆的方式设置。
(十二)新建人行天桥或者隧道的步梯出入口应当结合步行交通系统合理设置,其中与新建道路同步建设的人行天桥或者隧道的步梯出入口一般不得占用市政人行道。
第四十七条 规划建设城市轨道交通应当符合下列规定:
(一)划定城市轨道交通工程控制保护区,并纳入城乡规划。
(二)城市轨道交通车站应当兼顾行人过街的功能,并且设置无障碍设施;兼顾行人过街功能的通道不得封闭。
(三)城市轨道交通的风亭不得占用市政人行道,应当结合相邻拟建建筑物设计和建设。
(四)控制与城市轨道交通车站衔接的公共汽车电车首末站、中途站、枢纽站用地。
第四十八条 规划建设其他交通设施应当符合下列规定:
(一)城市客(货)运站场、公交首末站、枢纽站场应当进行交通影响评估,并根据建设项目交通影响评估意见完善交通设施。
(二)公交首末站原则上应当设置在城市道路以外的独立用地上。公交港湾式停靠站有条件的,应当设置在行人过街设施附近。
(三)在商业区、交通枢纽区、大型公建区等设置的行人过街天桥或者隧道,应当设置自动扶梯或者预留设置自动扶梯的条件。
(四)建设高速公路、城市快速路应当将配套设施纳入路位选线方案一并编制建设工程设计方案。
第四十九条 规划建设管线工程应当符合下列规定:
(一)管线沿道路边线向道路中线方向平行布置的次序,一般东、南侧为配气管、配水管、电力管道、污水管、雨水管;西、北侧为配气管、配水管、通信管道、燃气管、热力管、供水干管。
(二)各管线工程应当遵循统一规划的原则,在城乡规划划定的范围内,应当采用共同管沟或者同沟同井的方式进行建设。
(三)管线应当优先布置在人行道下,原则上不得在行道树下敷设。
(四)各类管井顶面标高应当与道路设计标高一致,在人行道下设置的管线,其顶板装饰应当与人行道面砖铺砌统一,并且与道路景观相协调。
(五)新建、改建、扩建道路、桥梁和隧道应当考虑管线的敷设,并且同步设计、同步建设;不能同步建设的,应当预留管线通过的位置。
(六)除110千伏和220千伏的电力管线外,规划区建设用地范围内新建的各类管线应当在地下埋设,现有架空管线应当逐步改造为地下埋设。110千伏和220千伏的电力管线要求在地下埋设的范围,按照广州市供电用电管理的相关规定执行。具体如下:
1.西二环、北二环高速公路以南,东二环高速公路以西,佛山水道、珠江后航道、黄埔航道以北范围以及番禺区市桥街、沙头街、东环街、桥南街和花都区新华街、白云区建制镇、南沙新区明珠湾区以及上述范围以外的中心镇的中心区范围内新建的110千伏的电力线路;
2.华南北路、广汕公路以南,东二环高速公路以西,佛山水道、珠江后航道、黄埔航道以北范围以及番禺区市桥街、沙头街、东环街、桥南街和花都区新华街、白云区建制镇的中心区范围、南沙新区蕉门河中心区和明珠湾区内新建的220千伏的电力线路;
3.上述范围内现有的110千伏和220千伏电力架空线应当逐步改造为地下埋设。
(七)新建、改建、扩建的项目配套建设的排水设施,应当实行雨污分流,已建成的雨污合流区域应当逐步进行雨污分流改造。上述排水设施应当采取雨水径流控制措施,使建设后的雨水径流量不超过建设前的雨水径流量。新建建设工程硬化面积达1万平方米以上的项目,除城镇公共道路外,每万平方米硬化面积应当配建不小于500立方米的雨水调蓄设施。新建项目硬化地面中,除城镇公共道路外,建筑物的室外可渗透地面率应当符合广州市建设项目雨水径流控制的相关规定。
(八)在已建成的污水处理厂的收集范围内,有完善雨污分流管网的地区,新建、改建、扩建的项目不得设化粪池,现有化粪池应当逐步取消。
(九)油气管道的规划建设应当符合《中华人民共和国石油天然气管道保护法》等法律法规关于管道安全保护的要求,石油管道、次高压及以上压力等级燃气管道两侧5米范围内禁止修建建(构)筑物,油气管道与建(构)筑物、排水管渠及其他管线的安全距离还应当符合国家规范等有关强制性条文的要求。
第五十条 固体废物收运处理站(场)、污水处理厂和污水泵站、供水设施、雨水设施及防洪排涝设施、变电站、发电厂、消防站、加油(气)站、燃气站(场)等市政公用设施的用地和规划控制指标,应当根据上层次城乡规划、市政专项规划和有关技术规范的要求,在控制性详细规划中予以明确。因城市建设发展需要增设上述市政公用设施时,应当按照法定程序修改控制性详细规划。
第五十一条 规划建设水利及排水工程应当符合下列规定:
(一)河道堤防布局应当满足城市防洪排涝、供水、生态环境、景观娱乐、航运等不同功能要求,遵循人水和谐、自然生态的原则,并结合水系现状分布特征,按城乡规划要求进行合理布局,形成水网连通、功能完善、水质持续改善的水网系统。
(二)珠江广州河段(前、后、西航道等)的防洪标准为200年一遇;流溪河干流太平场以下防洪标准为100年一遇,以上为50年一遇;白坭河防洪标准为20—50年一遇。
(三)城市规划区排涝标准为20年一遇24小时暴雨不成灾,村庄规划区排涝标准为10年一遇24小时暴雨不成灾。
(四)新建项目,新建、扩建和成片改造的区域设计重现期不低于5年,重要地区(含立交、下沉隧道)设计重现期不低于10年。在已建城区中,特别困难区域经论证后可按2—3年重现期标准改造。
(五)水利工程应当纳入蓝线规划管理,划定保护控制范围并确定保护要求。
(六)在公共污水管网覆盖的地区,不得设置入河污水排放口。
第四章 村庄规划区技术规定
第五十二条 乡村建设规划许可证应当明确建设单位或者个人、建设项目名称、建设位置、建设规模、规划用地界线及面积、使用性质、建筑高度、建筑间距、临路退让、周边环境要求和有效期限等内容。
乡村建设规划许可应当以经批准的村庄规划为依据,并考虑文化遗产现状,遵循文化遗产保护的相关规定。
第五十三条 农村村民住宅用地应当统筹考虑、合理安排,鼓励集中布局,优先保证村庄公共服务设施和市政基础设施用地。
农村村民1户只能拥有1处宅基地。新批准每户住宅建筑基底面积控制在80平方米以内,增城、从化区范围内可按照国家、省的相关规定确定;建筑面积控制在280平方米以内。户均总用地按照非公寓式住宅及公寓式住宅的具体要求确定。宅前绿地、户间退让用地均包含在户均总用地内。
在允许建设非公寓式住宅的区域鼓励建设公寓式住宅。在每户总建筑面积控制在280平方米以内的前提下,每户村民可以选择1套或者多套公寓式住宅。节余用地优先安排村公共服务设施后,可以作为村集体经济发展用地。
第五十四条 乡镇企业、乡村公共设施及公益事业建设的技术标准参照第三章的规定执行。农村村民住宅建设应当符合城乡规划的要求,合理控制土地开发强度和建筑密度。其中,公寓式住宅的技术标准参照第三章的规定执行,建筑间距按照附表六执行,非公寓式住宅的技术标准应当符合下列规定:
(一)建筑层数应当不超过3层,根据功能需要可以增设梯间和功能用房,3层部分建筑高度应当不大于11米,设梯间和功能用房的建筑高度应当不大于14米。鼓励采用坡屋顶。
(二)新规划村民住宅,主要朝向的建筑间距应不小于6米,次要朝向的建筑间距应不小于2米(建设联排式住宅的除外)。建筑成组布置总长超过45米或者因交通、防火需要的,应当预留不小于6米的公共通道。
(三)现状村民住宅改建、扩建,不得影响邻屋安全,临路方向退缩建筑间距不少于2米(以道路中心线为基准),其他方向退缩建筑间距不少于0.6米(以用地边界为基准,建设联排式住宅的除外)。
(四)最小间距范围内,不得设置阳台、飘窗、雨蓬、花槽、台阶等。住宅次要朝向外墙应当为防火墙。
(五)新规划村民住宅区应规划设置组团道路,临城市道路的住宅退让道路边线应当符合本规定第三十七条的要求。
第五章 附 则
第五十五条 本规定中部分术语解释如下:
(一)“旧城区”是指建成时间超过30年的历史城区,其中中心城区旧城区范围包括环市路—恒福路—永福路—越秀区与天河区区界以南—广州大道以西、昌岗路—新港路以北、白鹅潭珠江水道(鹤洞大桥)—同德涌以东的地区,面积约54平方公里。市桥、新华、荔城、街口的旧城区范围由市人民政府另行划定。
(二)“都会区”是指越秀区、荔湾区、海珠区、天河区、番禺区、白云区北二环高速公路以南地区、黄埔区除知识城和九龙镇区以外的地区。
(三)“容积率”是指建设用地内计算容积率的建筑面积与可建设用地面积的比值。
(四)“建筑密度”是指建设用地内建筑物的基底面积总和占用地面积的比例。
(五)“建筑面积”是指建(构)筑物外墙(柱)勒脚以上各层外围结构面水平投影面积,包括主要功能空间、附属功能空间和墙体结构的面积,不包括外墙结构面以外装饰面层部分面积。
(六)“建筑间距”是指两幢建(构)筑物外墙勒脚以上外墙表面之间的水平距离。
(七)“高层居住建筑”是指10层及10层以上的居住建筑。“高层民用非居住建筑”是指建筑高度大于24米的非居住建筑。
(八)“塔式建筑”是指各立面高宽比均大于3∶2的建筑;“板式建筑”是指非塔式建筑的其他建筑。两幢塔式建筑连体布置的,按照板式建筑有关规定执行。
(九)“南北向”建筑是指建筑正南北向布置或者南偏东(西)45度以内(含45度)布置;“东西向”建筑是指建筑正东西向布置或者东(西)偏南45度以内(不含45度)布置。建筑开窗面积较多的朝向为主朝向。
(十)“遮挡”是指相邻建筑的阳光遮挡关系,位于南面或者东面的建筑称作遮挡建筑,位于北面或者西面的建筑称作被遮挡建筑。
(十一)“建筑高度”一般指室外自然地坪计算至建筑女儿墙顶或者檐口的高度。因机场、气象、通讯、军事设施等保护有净空高度限制时,建筑高度应计至天面附属构筑物顶点。
(十二)“绿地率”是指城市一定地区内各类绿化用地总面积占该地区总面积的比值。
(十三)“非公寓式住宅”是指有独立用地,垂直交通一家独用,独立或联排布置的低层住宅。
(十四)“居住用地内”是指城乡规划主管部门核发的建设用地规划许可证或者规划条件确定的范围。
(十五)“完成”是指建设工程按《广州市城乡规划程序规定》第五十一条的规定通过建设工程规划条件核实。
第五十六条 本规定自2016年1月1日起施行。本规定实施前已取得规划批准文件且仍然有效的,有关技术标准按照相关批准文件执行。
附件:广州市城乡规划技术规定附表.pdf

























