美高梅娱乐城

>通知公告
首页 > 手机版 > 新闻 > 通知公告

广州2035|广府文化源地 活力都市核心:广州市越秀区国土空间总体规划草案

发布日期:2023-06-30 15:45:01 来源:总体规划处

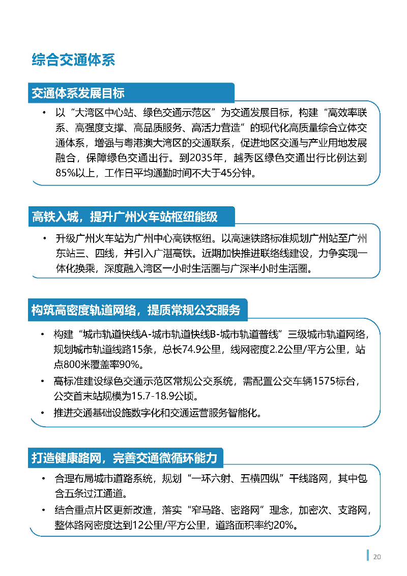
  为整体谋划新时代国土空间开发保护格局,越秀区政府组织开展了区级国土空间总体规划的编制工作,对越秀区国土空间保护、开发、利用、修复作出总体安排和综合部署,目前已形成规划草案。

1_页面_01.jpg1_页面_02.jpg1_页面_03.jpg1_页面_04.jpg1_页面_05.jpg1_页面_06.jpg1_页面_07.jpg1_页面_08.jpg1_页面_09.jpg1_页面_10.jpg1_页面_11.jpg1_页面_12.jpg1_页面_13.jpg1_页面_14.jpg1_页面_15.jpg1_页面_16.jpg1_页面_17.jpg1_页面_18.jpg1_页面_19.jpg1_页面_20.jpg1_页面_21.jpg1_页面_22.jpg1_页面_23.jpg1_页面_24.jpg1_页面_25.jpg1_页面_26.jpg1_页面_27.jpg1_页面_28.jpg1_页面_29.jpg1_页面_30.jpg

  原文链接:关于公开征求对《广州市越秀区国土空间总体规划(2021-2035年)》草案意见的公告

  注:本规划草案所有数据和内容以最终批复为准。


澳门金沙娱乐城 LoL博彩网站 bet9九卅娱乐会员登录 韦德体育app 皇冠体育网址